
世界杯外围网站的注册流程全面解析
每逢世界杯到来,各类世界杯外围网站便格外活跃,许多新手用户在跃跃欲试的又对注册流程和账号安全心怀疑虑。如何在信息量巨大、平台良莠不齐的环境中,安全、顺畅地完成注册,是踏入这个领域前必须搞清楚的一步。本文围绕“世界杯外围网站的注册流程全面解析”这一主题,从前期准备、信息填写、账号验证到安全设置,多维度拆解整个流程,帮助读者在了解规则和风险的前提下做出更理性的选择。
一 选择合规可靠的平台是前提
在任何注册流程开始之前,首要任务并不是找到注册链接,而是评估该世界杯外围网站是否具备基本的资质与安全保障。通常用户会先关注三个关键点:其一是是否有明显的牌照或监管说明,正规网站会在底部标明监管机构信息和许可编号;其二是站点安全性,包括是否使用https加密、是否有清晰的隐私政策;其三是口碑与评价,例如是否存在提款困难、恶意限制账号等负面案例。在实践中,有的用户在世界杯开赛前急于参与外围,忽略了这一步,结果在后续提现阶段频繁受阻,这类案例已经屡见不鲜,充分说明平台筛选的重要性。

二 注册前需要准备的基本资料
在进入注册页面之前,用户应当提前了解网站大致需要哪些信息,以便在一次性填写时避免反复修改。多数世界杯外围网站的注册流程会要求提供以下几类资料:真实姓名、常用手机号、个人邮箱、登录密码和货币类型选择等。一些平台可能还会在后续要求上传身份证件照片或完善详细地址,用于身份核验与风控审查。值得注意的是,真实姓名和证件信息的统一关系到之后的提款审核,一旦前期信息填写随意,后期可能面临“提现姓名与资料不符”的问题,被平台系统自动拒绝,这个细节在世界杯期间的大量新用户中非常常见。提前确认个人信息的准确性,是顺利完成注册流程的重要一环。
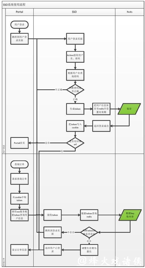
三 填写注册信息的关键步骤解析
当用户进入世界杯外围网站的注册页面后,通常会看到一个包含多项字段的表单。注册流程会遵循由浅入深的逻辑:首先要求设置用户名和登录密码,用户名尽量避免使用真实身份证号或容易被猜中的常用组合,而密码应采用“大小写字母 加 数字 加 特殊符号”的复杂格式,并确保与其他常用网站的密码不同,以减少被撞库攻击的风险。其次需要填写手机号和邮箱,这两项在后续找回密码与风控验证中至关重要,建议使用个人长期使用且能随时接收验证码的号码与邮箱。接下来是选择币种、语言以及安全问题或验证码,部分世界杯外围网站会提供多种货币和语言环境,以便面向不同国家用户,用户需根据所在地法规和个人习惯谨慎选择。整个信息填写过程务必做到真实、完整、可校验,这是后续顺利体验的基础。
四 手机和邮箱验证的实际意义
完成基本信息填写之后,多数平台会触发手机或邮箱验证环节,也有的世界杯外围网站同时要求双重验证。平台会向预留手机号发送短信验证码,或向邮箱发送激活链接,用户需要在规定时间内输入验证码或点击链接完成激活。这一环节不仅是形式上的流程,更是账号安全的第一道防线。在实际案例中,曾有用户图省事使用临时邮箱或非本人掌控的手机号注册,在世界杯期间频繁登录后触发风控,系统要求重新验证身份时,用户因无法接收验证码而被迫放弃账号。在注册阶段务必做好验证信息的长期可用性规划,避免未来在修改密码、提升额度或提现时被困在验证步骤。
五 身份认证与风控审核的隐藏细节
随着合规要求逐渐提升,一些世界杯外围网站在注册后会增加“KYC身份认证”步骤,例如上传身份证件照片、手持证件自拍、填写出生日期和详细地址等。这一阶段往往让部分用户产生疑惑,担心隐私泄露或资料被滥用。实际上,平台通过身份认证来进行年龄限制、反洗钱审查以及多账号风险识别,在正规监管框架下,这类流程更像是一种强制合规要求。用户在上传资料时,应注意图像清晰、信息无遮挡,避免使用PS修改过度的图片,以免被系统判定为造假而延长审核时间。某些案例中,用户试图通过虚假信息绕过限制,最终被平台永久封禁,账户资金也因此被冻结,代价远远高于当初的隐私顾虑。在合规前提下,配合必要的身份认证是完成注册流程的必经阶段。

六 安全设置与风险防范的实用做法

账号注册完成并不意味着流程真正结束,很多用户忽视了随后的安全设置,导致在世界杯这种高峰期频繁遭遇盗号和数据泄露风险。在进入个人中心后,建议优先完成以下操作:首先是启用双重验证功能,比如绑定谷歌验证器或动态短信验证码,让任何登录都需通过二次校验;其次设置密保问题或安全提示,注意选择不容易被熟人猜到的答案,避免因社交信息泄露而造成安全隐患;再次定期修改登录密码和资金密码(如平台支持),并将这两类密码进行区分,以降低单点失守的概率。针对一些世界杯外围网站提供的“快捷登录”或自动保存密码功能,用户应在公共设备上坚决避免使用,以免在网吧和共享电脑环境中留下隐患。通过这些看似繁琐却十分关键的步骤,可以最大程度提高账号的整体安全等级。
七 注册流程中的常见问题与案例分析
很多新用户在世界杯期间集中注册各类外围网站,过程中暴露出不少共性问题。常见的有:填写资料时使用昵称代替真实姓名、忽略邀请码与优惠活动规则、误点勾选与自己国家法规冲突的条款等。比如有用户在注册时未仔细阅读条款,勾选了“已满法定年龄”选项,但实际未达到当地法律规定的参与年龄,上线后虽然成功充值并参与外围,最终在提款环节被平台以“违反注册声明”拒绝,而争议往往难以得到有利结果。另一个典型案例是,某用户在多个世界杯外围网站使用同一密码,因其中一小型平台数据泄露,黑灰产便利用撞库方式登录其在其他平台的账号,导致资金被迅速转出。通过这些案例可以看出,注册流程的每一步都不是形式,而是直接关联后续资金与权益的关键节点,需要用户以严谨态度对待。
八 理解条款与合理控制参与节奏
在注册过程中,用户经常会遇到一整页的用户协议与隐私政策,许多人为了快速进入世界杯外围投注页面,习惯性选择略过阅读。这种做法虽节省时间,却增加了未来争议的风险。协议中通常包含账户冻结条件、异常投注处理规则、奖金流水要求等重要内容,它们直接影响到用户的可用余额和提款资格。用户在点击“同意”前,至少应对关键信息做基本了解,例如“是否允许多账号”、“是否限制同一设备多账户登录”、“优惠活动的流水倍数和有效期”等。从风险管理角度出发,用户在完成注册并了解平台规则后,也应适当设定个人参与节奏,例如给自己设定预算上限、限制每日登录时长等,以保持更为理性的心态。注册并不意味着无节制参与,而是让自己在充分知情的前提下做出自主决策。